Search for
Filter By

Rating





Price in $

Search Results 'Python Syntax Practice Questions'

Showing results — Page 5 (max 300)

Sort by

  *NURSINGCASE STUDY  > AHIP Module 5 2023 Questions and Answers

  *NURSINGCASE STUDY  > Ch 33 - The Preschooler and Family Questions and Answers Complet

  *NURSINGCASE STUDY  > MSN 561 - W7 Assignment Personal Theoretical Framework for Advanced Practice Nursing/ GRADED A

  Health CareCASE STUDY  > iHuman Tommy Aker 26-Month-Old Down Syndrome Questions and Encounter Comprehensive Answer

  *NURSINGCASE STUDY  > Christopher Parrish Guided Reflection Questions and Answers, rated 100% score.

  *NURSINGCASE STUDY  > Christopher Parrish Guided Reflection Questions and Answers, rated 100% score.

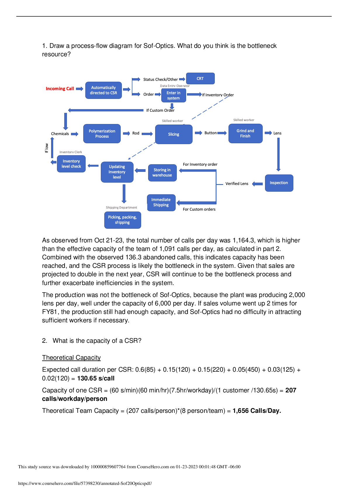
  ManagementCASE STUDY  > Questions and Answers > annotated_Sof-Optics Inc. University of Alberta OM 422_ Draw a process-flow diagram for Sof-Optics. What do you think is the bottleneck resource? _3. Describe two possible interventions that could improve the operations at Sof-Optics Inc.

  Health CareCASE STUDY  > NUNP 6550 Joseph Martinez Questions- 40 year old male Hispanic/NUNP 6550 Joseph Martinez Questions- 40 year old male Hispanic

  Dance 100CASE STUDY  > Research Project > Group Project.. Group Project Questions Chroma Choreographer: Wayne McGregor

  EducationCASE STUDY  > Questions & Answers> BLOCK CCC_Individual Act #11 Mindanao State University - Learning Feedback on video documentaries about Badjaos or the “Sea Gypsies”

What is Scholarfriends

Scholarfriends.com Online Platform by Browsegrades Inc. 651N South Broad St, Middletown DE. United States.

We are here to help

We're available through e-mail, Twitter, and live chat.
 FAQ
 Questions? Leave a message!


Copyright © Scholarfriends · High quality services·