Here are the best study resources to pass Information Technology. Find Information Technology study guides, notes, assignments, and much more.
Information Technology > Solutions Guide > City University of Hong Kong - IS 3430IS3430_Tutorial_WK8_Solution. (All)
Information Technology > ESSAY > IFSM 300_Stage 1- 4 Chesapeake IT Consultant, LLC (All)
Information Technology > QUESTIONS & ANSWERS > University of Maryland, University College - IFSM 201 - week 1 quiz with answers(100% correct)2020 (All)
Information Technology > CASE STUDY > Ryerson University - ITM 100The Mobile Pocket Office Case Study Questions. (All)
Information Technology > Lab Report > IFSM 201 Week 8 Final Lab Results; Complete solutions. (All)
Information Technology > QUESTIONS & ANSWERS > Georgia Institute Of Technology - ISYE 6501HW8_2. (All)
Information Technology > QUESTIONS & ANSWERS > Baruch College, CUNY - ISYE 6501HW-8. (All)
Information Technology > Research Paper > Pennsylvania State University - IE 330IE330 Mini Project 3. (All)
Information Technology > QUESTIONS & ANSWERS > University of Texas, Dallas - SE 4348SE4348 - HW3. (All)
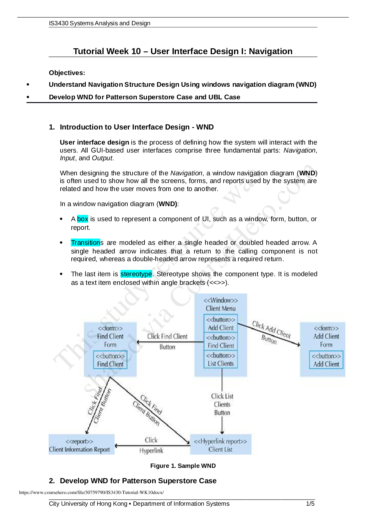
Information Technology > CASE STUDY > IS3430 T11 Patterson SuperStore Case -Structural Modeling (All)
Information Technology > STUDY GUIDE > IS3430_Tutorial_WK11_Solution (All)
Information Technology > STUDY GUIDE > Coventry University - IS MISCT-MiCollab-9.1-IM-UP-SS_Issue 3. (All)
Information Technology > Research Paper > Northern Virginia Community College - ITN 100ProjectPart4. (All)
Information Technology > STUDY GUIDE > Murdoch University - BSC 203BSC 203 Exam solution (All)
Information Technology > Summary > Summary Paper C850.docx C850 TechFite Case Study C850 (All)
Information Technology > ESSAY > Unit 2 Critical Thinking Essay Submittal Task 1. Define each feasibility type and include an example that shows a lack of feasibility OPERATIONAL FEASIBILITY (All)
Information Technology > SOLUTIONS MANUAL > Georgia Institute Of Technology - ISYE 74017401-HW8sol (All)
Information Technology > QUESTIONS & ANSWERS > Northern Virginia Community College - ITP 100Review Test 1Submission (All)
Scholarfriends.com Online Platform by Browsegrades Inc. 651N South Broad St, Middletown DE. United States.
We're available through e-mail, Twitter, and live chat.
FAQ
Questions? Leave a message!
Copyright © Scholarfriends · High quality services·